我的
报名
微信
客服

2026.03.28 · 浙江 杭州市 西湖区 双浦镇铜鉴湖景区
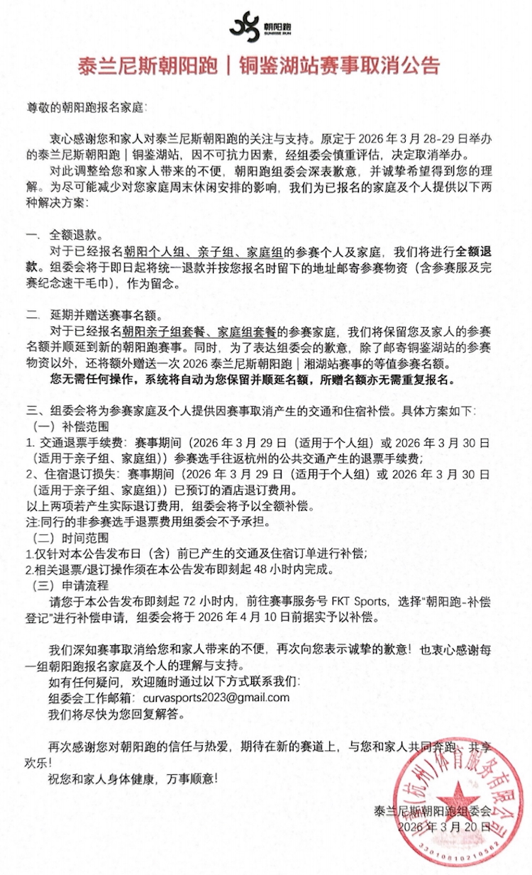
2026泰兰尼斯朝阳跑·铜鉴湖站-个人组 定于3月28日(周六)上午9:00-11:00在江省杭州市西湖区双浦镇铜鉴湖景区举办,距离6.5公里,活动规模900人,先报先得,额满即止!

在西湖以西,铜鉴湖畔,花海中和奔跑有个约定。

湖北省第十七届运动会田径(马拉松)比赛暨2026蒙牛孝感马拉松

湖北省新年首场马拉松,省运会合办,规格相当高!

2026.03.08 · 湖北 孝感市 文化中心

报名截止:02-05 15:00 点此报名

2026南宁半程马拉松

广西首府半马,丈量绿城春日美景

2026.03.22 · 广西 南宁市 良庆区 南宁博物馆北门

报名截止:02-25 18:00 点此报名

2026长兴“远山见·暗香梅道”跑山赛

踏暗香梅道,登望梅尖峰,赏十里香雪海!

2026.03.01 · 浙江 湖州市 长兴县 泗安镇太湖梅花博览园

报名截止:02-20 23:59 点此报名

2026苏州太湖数字半程马拉松

可能是苏州最易PB的半马赛道之一

2026.03.29 · 江苏 苏州市 虎丘区 马山游客中心

报名截止:01-31 17:00 点此报名

2026咸宁马拉松

跑咸马,泡温泉!!!湖北省稀缺的温泉主题马拉松!

2026.03.29 · 湖北 咸宁市 咸宁大道人民广场

报名截止:02-25 18:00 点此报名

赛事官方公众号: FKT SPORTS ;邮箱地址:curvasports2023@gmail.com